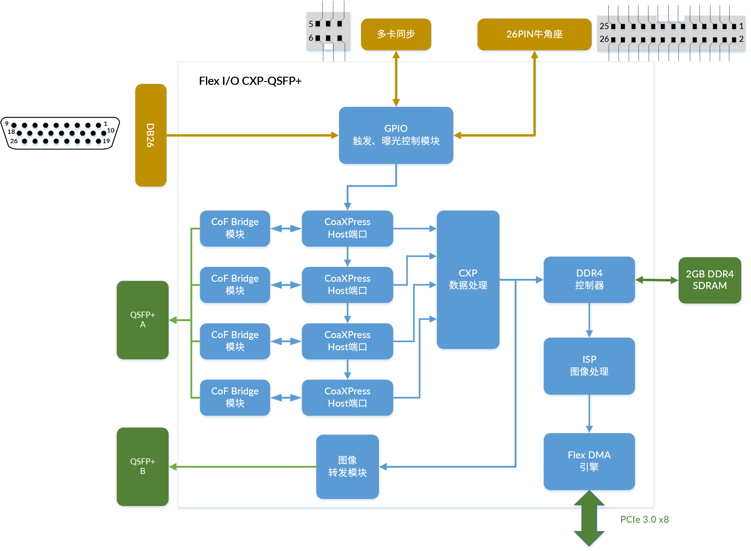
Flex I/O CXP-QSFP+

Four-connection CoaXPress-over-Fiber frame grabber
  • 1*QSFP+ Connector A (camera connector) & 1*QSFP+ Connector B (forwarding connector)
  • Up to 5000 MB/s camera bandwidth
  • PCIe 3.0 (Gen 3) x8 bus: up to 6700 MB/s bus bandwidth
  • Supports camera image data forwarding function, cascading multiple cards to share image data
  • SKU: 118400000
How to purchase:
  • Email:sales@magewell-industry.com
Specifications
Interfaces
Size
Features
  • Supports one camera and one data stream
  • Supports the CoaXPress 1.1/2.0 protocol standard
  • Supports CoaXPress over Fiber Bridge Protocol Version 1.0 standard
  • Supports camera image data forwarding function, cascading multiple cards to share image data
  • Supports up to 6700MB/s bus bandwidth with the full-height PCIe card and PCIe Gen 3 x8 interface
  • Magewell Flex I/O Viewer client, compatible with all types of CXP industrial cameras, supports parameter configuration and preview.
  • Magewell Flex DMA PCIe transmission engine completes frame grabbing and transmission by hardware, no CPU usage.
  • Supports GenTL Producer and GenICam programming interfaces
  • Camera Connector
    • QSFP+ Connector A, compatible with the SFF–8436 protocol, supporting up to 40G bandwidth
    • Supports CoaXPress over Fiber Bridge Protocol Version 1.0 standard
    • Supports High Speed Upconnection interface
    Forwarding Connector
    • QSFP+ Connector B, compatible with the SFF–8436 protocol, supporting up to 40G bandwidth
    • Use customized transport protocol to forward image data to other frame grabbers
    Supported Camera
    • Supports Aera-scan cameras and Line-scan cameras
    • Supports Grayscale cameras and color cameras (YCbCr, YUV, RGB and Bayer CFA)
    • Tap supports 1X–1Y, 1X–1Y2, 1X–2YE
    Firmware Type
    • Master grabber firmware:
      • Supports one 1- or 2- or 4-connection camera
      • Supports Bayer2RGB
      • Supports forwarding image data
    • Slave grabber firmware:
      • Receive image data forwarded by Master/Slave frame grabber
      • Forward the received image data
    • Multi grabber firmware:
      • Supports one to four cameras
      • Supports Bayer2RGB
    Built-in Image Processing
    • Little endian conversion

    • Unpacking of 10-/12-/14-bit data to 16-bit with selectable justification to LSb or MSb

    • Bayer CFA to RGB decoder: 3X3 linear interpolation method

      *Note: Bayer CFA to RGB function supports up to 32768 Bytes in a row.

    Frame Buffers 4 x 4Gb DDR4–2400 frame buffers (2 GB)
    PCIe Interface
    • PCIe Gen 3 x8 interface, compatible with PCIe Gen 2/1 and x4, x2, x1
    • Supports the maximum sustained write bandwidth of 6700MB/s (platform-dependent)
    I/O on PCI Bracket
    • 1* QSFP+ Connector A (camera connector)
    • 1* QSFP+ Connector B (forwarding connector)
    • 1* DB26 Female Connector (26-pin 3-row high-density female sub-D connector)
      • 4 differential opto-isolated inputs (IIN), with the max. frequency of 50kHz
      • 4 differential high-speed inputs (DIN), with the max. frequency of 5MHz
      • 3 differential opto-isolated outputs (IOUT), with the max. frequency of 100kHz
      • 2 single-ended TTL/LVTTL inputs/outputs, with the max. frequency of 5MHz
      • 12V and GND
    I/O on PCB
    • 1* 2x13 2.54mm pitch connector
      • 4 differential opto-isolated inputs (IIN), with the max. frequency of 50kHz
      • 4 differential high-speed inputs (DIN), with the max. frequency of 5MHz
      • 3 differential opto-isolated outputs (IOUT), with the max. frequency of 100kHz
      • 2 single-ended TTL/LVTTL inputs/outputs, with the max. frequency of 5MHz
      • 12V to GND
    • 1* 2x3 2.54 pitch connector, containing 4 multi-card synchronization interfaces, with the max. frequency of 1MHz
    Supporting Software Flex I/O Viewer: compatible with all types of CXP industrial cameras, supporting parameter configuration and preview
    Development Interface GenTL Producer and GenICam: support for Halcon, MVS, and many others
    Development Samples Provides C/C++ secondary development sample source program
    Operating Systems
    • Windows 10/11
    • Linux (Please consult Magewell Sales Team for details)
    Other Functions Supports cascading through IO interfaces and synchronized acquisition trigger for multiple cards
    Dimensions 144.75mm x 104.85mm
    Fan Reports FPGA temperature and fan speed information, with the ability to set fan speed manually
    Power Consumption The frame grabber uses PCIe + 12V power supply. The power consumption of the whole grabber depends on the firmware, with the typical power consumption ≤ 20W.
    Working Environment
    • Operating temperature: 0 to 60 deg C
    • Storage temperature: -15 to 85 deg C
    • Relative Humidity: 10% to 90% non-condensing